请留下联系方式
以便后续联系
姓名
电话/微信/邮箱
备注
2024年最新亚马逊品牌备案流程,一次过攻略速度收藏!
2024-09-18
亚马逊品牌备案,已成为了亚马逊卖家的必备步骤!
既能防止跟卖,防范侵权;还能获得品牌和商品的曝光机会,提升销量等,可谓是有诸多好处!
不过,由于品牌备案步骤多,加上亚马逊规则时有调整,不少卖家朋友还是会遇到一些问题。
三千特地奉上【2024年最新亚马逊品牌备案流程】助你顺利完成备案~
备案准备工作
① 查询律师是否在亚马逊黑名单(如不清楚,可在文末联系小编帮您确定)
② 清晰真实的品牌LOGO图片
③ 商标注册号或申请号
④ 清晰、带永久商标名称的产品实拍图
⑤ 6个月内的采购发票或合同
⑥ TM标回执或R标证书或商标授权合同
⑦ 商标持有者的身份证或营业执照
Tips:所有文件建议用英文进行命名,采购合同建议用中英文或者全英文。
备案具体操作流程
一、备案入口
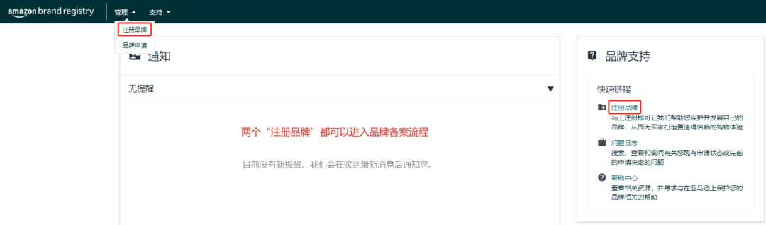
1. 打开亚马逊品牌备案官网,登录账号
官网:https://brandregistry.amazon.com/home
2. 选择路径,管理——注册品牌
左上角和右侧的两个“注册品牌”都可以进入品牌备案流程,任选一个即可
二、点击注册您的品牌
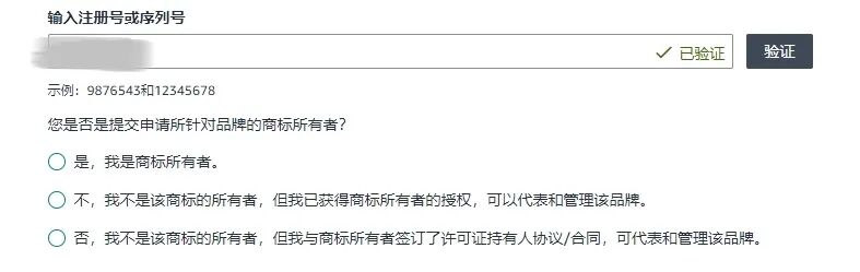
三、输入商标信息
1. 输入商标名,大小写建议与官网保持一致;
2. 上传商标徽标(LOGO)
商标局官网:https://tsdr.uspto.gov/
选择对应国家商标局、输入商标注册号/申请号,点击验证即可。
四、品牌所有者验证
新账号需要验证是否为品牌所有者;大部分老帐号不需要进行验证。
1. 如果店铺所有者与商标所有者一致,选择第一个“是,我是商标所有者”
——R 标上传商标证书,TM 标上传申请回执
2. 如果店铺所有者与商标所有者不一致,选择第二个“不,我不是该...,可以代表管理该品牌”
——需要出具品牌授权书,把授权书和商标证书或者回执合并到一个 PDF 进行上传
3. 如果是第三种情况,则需要品牌方出具的许可协议或者合同、品牌方营业执照或者身份证复印件、商标证书或者回执,合并到一个 PDF 并进行上传
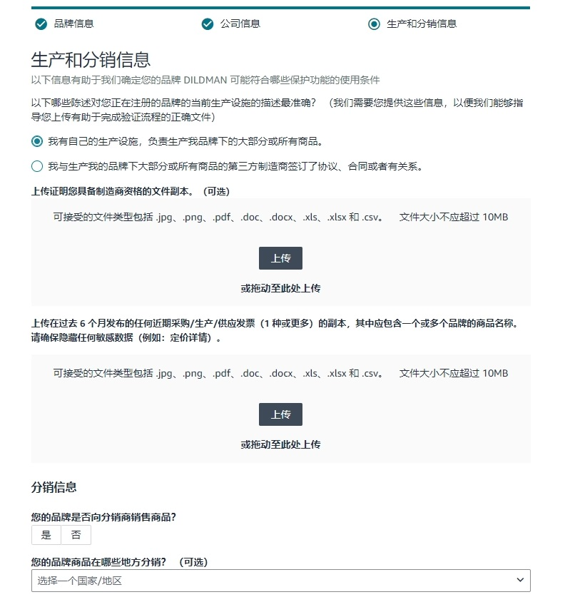
五、选择描述品牌的分类
1. 选择商标对应的亚马逊分类(与商标小类一致就可以,不用选很多);
2. asin可不填、没有品牌官网URL也可不填
3. 输入商品信息、上传清晰的带 LOGO 实拍图。
六、销售账户信息
选择“卖家”,填写相关公司信息即可。
如果不是“卖家”选择了“供应商”,则需要提供亚马逊供应商代码。
七、发票合同
选择自己生产:则提交营业执照+销售发票;
选择与第三方签订了采购协议:则提供采购合同+采购发票。
注意:采购合同、发票上需要有标注备案的商标名,文件名称建议用英文名称。
到这里就已经完成了所有备案信息的填写,点击提交即可!
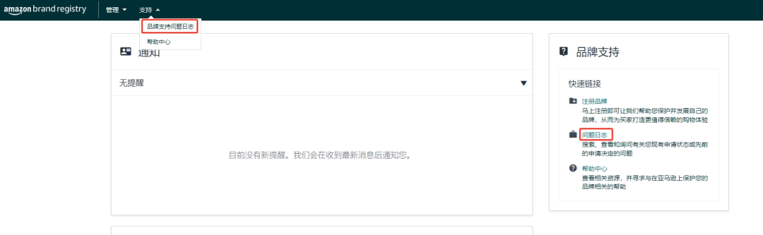
八、查看备案 Case
提交后可在问题日志中查看备案 Case。
如顺利大概 3-7 天会收到要验证码的 case,此时可截取邮件截图找代理拿验证码;
拿到验证码后,在该 case 基础上点击回复,把验证码复制粘贴进去,不需要书写其它内容;
点击提交后等亚马逊审核,一般当天或者隔天就能备案成功。

备案常见问题
如果备案流程走完后点击提交直接弹出:
“您的 Brand Registry 申请已被拒绝”
1. 核查商标的代理律师是否在亚马逊黑名单,仅美国需要(可询问代理)
2. 账户是否存在未处理的违规信息(同套资料的不同站点也都会有影响)
3. 同套资料的其它站点是否有开通,并且资料未提供完整,如收款账号等
如果上述问题都核查没问题或者都解决后,再点击申诉按钮进行申诉。

备案易出错的点,需特别注意↓↓↓
① 品牌名填写不正确
② 设计的logo图片、徽标等提供错误
③ 商标类型选错(只要不是纯文字的,都选择图案选项)
④ 状态选错(没下证的都选择待定,下证选择已注册)
⑤ 产品图不符合要求(出现了其他品牌名,其他字母比品牌名大,背景是白色,有P图痕迹等)
⑥ 信息不一致(需要提供授权书)
⑦ 律师被卡住备案会有秒拒的风险;如果此店铺有品牌被移除过,90天内会秒拒
⑧ 最新版的税号信息公司部分如果选择“否“不会出现申诉表;选择“是“如果和后台信息对应不上可能回出现申诉列表
以上就是亚马逊品牌备案的全部流程了。
只要准备充分,填好信息,再多多注意细节,基本备案一次过!
如果你在备案中遇到了问题,或者需要咨询更多详情
欢迎添加大麦知识产权(微信: Damai_Maijia)协助备案,解决问题~
若您需要专业的侵权和解服务,或想了解自己产品是否侵权,欢迎咨询大麦知识产权!
风里雨里,大麦知识产权一直在您跨境品牌出海、产品出海路上,陪伴着您!