品牌滥用如何解决?大麦手把手教你申诉成功!

2023-08-24

我们都知道,品牌备案对跨境卖家来说是不可或缺的。那为什么会出现品牌滥用?遇到“品牌滥用”该如何解决?今天小编就和大家分享一下,后文附带申诉流程,大家可以收藏起来慢慢看!


1、为什么会出现品牌滥用



TM标

账号原因:


  • 同一个注册主体在其他站点的店铺出现违规行为,或者同一品牌不同店铺中有店铺违规但是未曾申诉或申诉失败导致受到牵连;


  • 同一套资料下的店铺里有违规行为,比如侵权、违反上架政策、违反评论政策、违反销售政策,新品牌准备备案的时候提示账户可能参与了滥用行为(如侵权、刷单、二审等),未能及时解决问题。


品牌原因:


  • 品牌已经被备案,授权或者授权白名单超过5个,亚马逊会质疑其合规性;


  • 滥用品牌投诉功能且投诉成功率低。


R标

  • 商标是通过别的渠道购买的,之前商标所在店铺出现违规受到影响或持有人信息不一致;(可进行转让保持信息一致)


  • 品牌授权数量过多,超过5个也会导致品牌滥用,卖家一定要把控好授权的数量,合规经营。

2、品牌滥用表现在哪些方面?



  • 投诉过多且成功率太低;

  • 品牌授权数量过多;

  • 品牌备案或品牌授权的店铺存在违规行为,如刷单、侵权等;

  • 品牌或商标本身不合规

3、如何排查品牌滥用?



第1步,查看备案的店铺的绩效通知,查看是否有侵权,欺诈等违规未处理,一定要及时处理才能备案成功。

图片




01

查看“账户状况评级”

通过卖家平台,点击“绩效” > 进入“账户状况”页面

图片
图片




02

查看“业绩通知”

通过卖家平台,点击“绩效” > 进入“业绩通知”页面

图片


第2步,查看同一主体注册的其他站点是否有违规行为,需要所有站点都正常销售。


如果以上两种情况都确认没有问题,可以尝试进行申诉处理。


4、申诉前需要准备哪些资料?



如果是自有品牌,需要准备:

  • 商标受理回执,证书、PDF文档均可;

  • 品牌官网销售链接;

  • 店铺后台绩效图;

  • 带有商标的产品实拍图;

  • 店铺营业执照和法人的身份证;

  • 带有商标名的采购合同或者带有商标名的采购发票(上面的品牌名和供应商需要保持一致)


如果品牌的所属人不是申请亚马逊账号的公司的法人,那么还需要准备第7份资料:品牌授权书

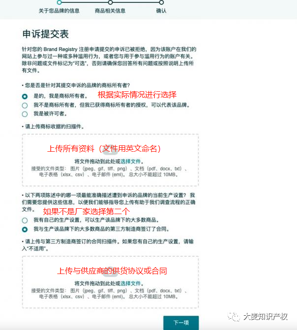
5、品牌申诉流程



图片
图片

注意:上传所有资料文件时需分开上传(营业执照和法人身份证可以放在一个文档里面),如果有授权书,授权书需是全英文的。


若申诉只有以下页面,直接把申诉模板里面内容填写进去即可,其他资料暂时不用提供。

图片
图片

注意

①申诉资料上传位置要准确,产品图不能p,否则有可能会被拒绝,申诉入口消失。

 

②不要频繁申诉,一两次不过又没有其他资料的,要找专业人士解决,不要一直申诉,导致拒死。

 

③申诉资料提交后,若收到视频认证邮件,卖家可准备好资料进行视频认证,资料准备充足一般都可以审核通过。

6、如何更快、更顺利完成备案?



可以事先做好如下措施,配合亚马逊的调查


  • 店铺绩效先检查是否正常,若有异常先解决处理好;


  • 品牌注册持有信息最好跟店铺的公司或法人信息一致;


  • 卖家最好自己准备备案所需的产品图,产品或产品包装打标,看起来不要像是p的、清晰即可,尽量不要用p的图;


  • 备案过程填写信息最好按照最新的备案流程来操作填写;


  • 找正规的代理机构,正规的持牌律师协助进行备案操作;


  • 做好品牌隔离措施,一个品牌只备案到一个店铺上;


  • 不要频繁使用品牌投诉,确定侵权再进行投诉。


图片


大麦的温馨提示

图片

如何避开品牌滥用的坑?


不要频繁通过品牌功能投诉竞品。建议自己注册商标,不要购买商标,如果确定需要购买,一定要搞清楚商标的来源,以免造成不必要的损失;

进行品牌授权的时候一定要谨慎,能不授权就不授权。品牌授权不仅会导致品牌联盟问题,同时也会因为共用品牌的其他店铺违规导致连坐的情况发生;

尽量一个店铺一个品牌,减少品牌授权的情况。因为一个品牌备案和授权店铺超过5个,就有可能导致品牌滥用;

不建议卖家自己在后台频繁申诉,申诉机会宝贵,多次申诉可能导致被拒死,简单问题复杂化;

如果律师被制裁或者拉黑,一定要及时的更换律师再去申诉品牌滥用,这样可以提高成功率;


通过品牌名和注册号查询律师名:https://branddb.wipo.int/en/quicksearch?sort=score%20desc&rows=30&asStructure=%7B%22boolean%22:%22AND%22,%22bricks%22:%5B%5D%7D&_=1690098103022

查询律师是否被制裁:https://developer.uspto.gov/tm-decisions/search/administrative

查询律师是否在黑名单:https://foiadocuments.uspto.gov/oed/




以上就是关于“品牌滥用”的申诉过程了,填写完毕之后亚马逊会进行审核,一般2周左右会出结果。


小编在最后提醒大家,品牌备案是做亚马逊至关重要的一步,卖家们在运营店铺的时候,一定要坚持合规化运营!做好品牌隔离,维护好自己的账号和品牌。

同时一定要找合规代理机构申请商标,防止“商标问题”而导致备案失败,影响销售。


如果您需要更加专业的品牌备案以及商标服务,欢迎咨询大麦知识产权!